• 91抖音成人网,91抖音在线观看,91抖音破解版,91抖音成人短视频

    北京、山东、深圳、上海4大工厂

    18年拼接屏、LED显示屏生产厂家,全国上门安装,终生售后保障

    全国服务热线
    400-6677-845
    155-1079-6159
    关于91抖音成人网
    推荐产品
    联系91抖音成人网
    全国咨询热线

    400-6677-845

    • 总部地址:

      济南市高新东区科嘉路联东U谷·中国算谷未来智造中心一期10#

    • 北京营销中心:

      北京市丰台区京开路中瑞方正大厦B座

    • 深圳营销中心:

      深圳市宝安区新桥街道新和大道6-18号大宏高新科技园1105

    • 天津营销中心:

      天津市南开区红日南路环兴科技园A座613

    • 安徽营销中心:

      安徽省合肥市蜀山区望江西路198号

    关于91抖音成人网
    您现在的位置:首页>>关于91抖音成人网>>服务专区

    报修流程

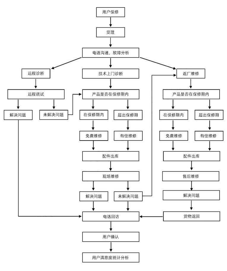
    91抖音成人网国际为购买拼接屏的用户提供一年免费质保,质保期内大屏如出现因产品质量并非人为问题,91抖音成人网工程师会根据图片和视频先判断为何种故障再采取相应的指导措施,如客户无法解决,则91抖音成人网会提供上门售后,以下为用户报修流程:

    报修流程小2.jpg

    在线客服

    微信在线咨询

    全国免费热线

    400-6677-845

    15510796159

    '); })(); 网站地图